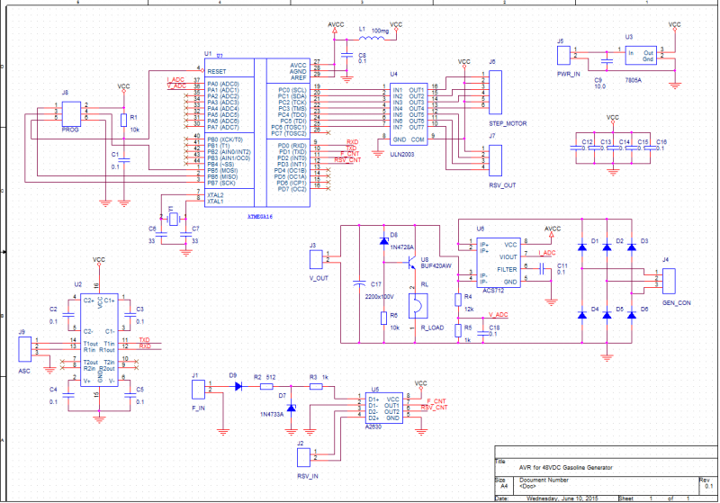
Как называется схема платы