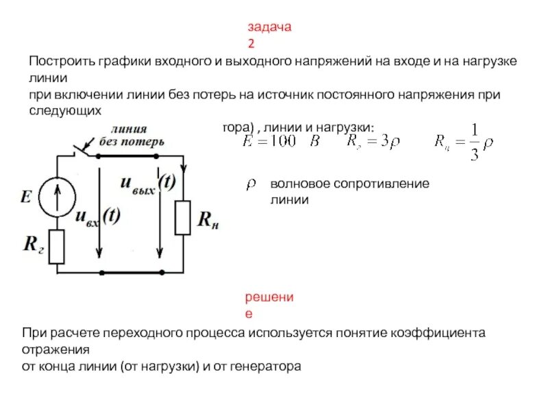
Как определить выходное напряжение