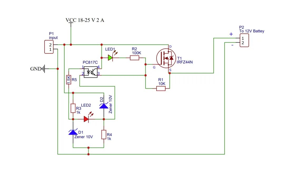
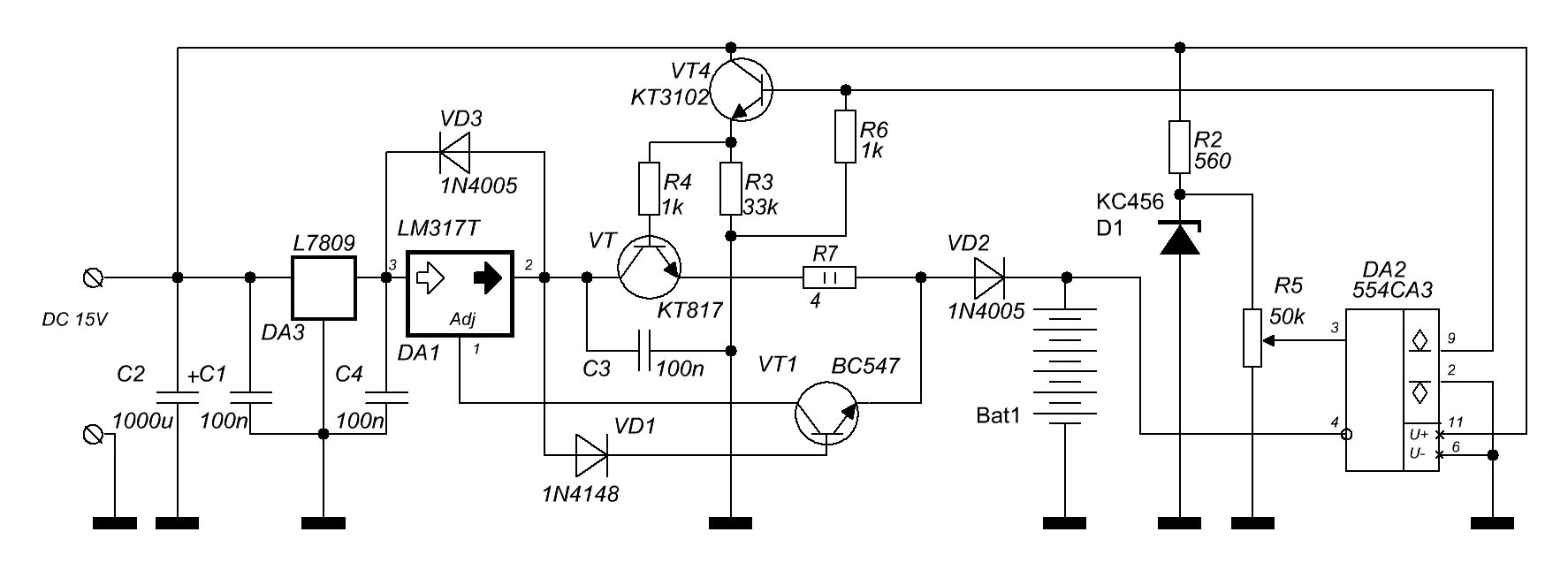
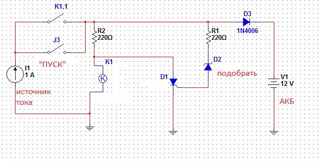
Как отключить зарядное устройство от аккумулятора