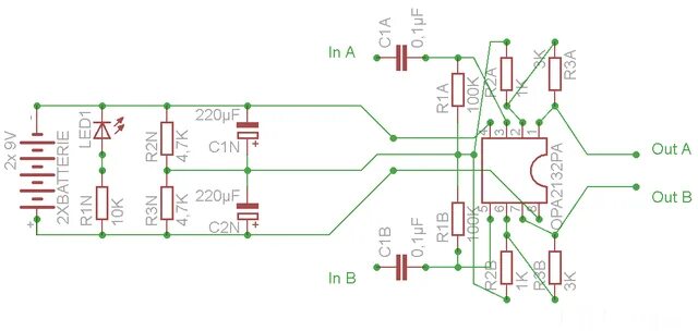
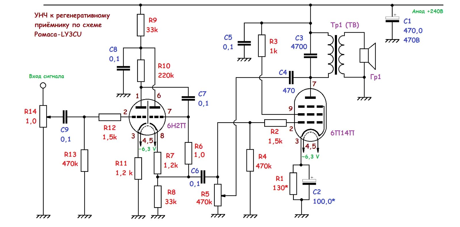
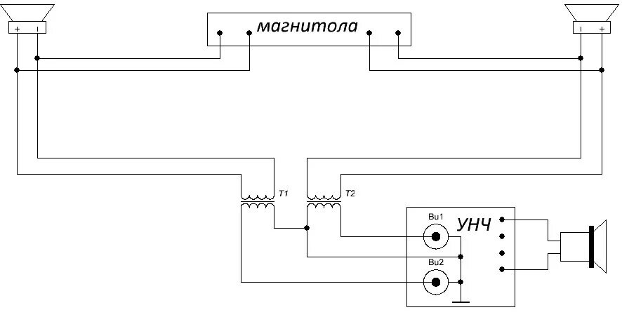
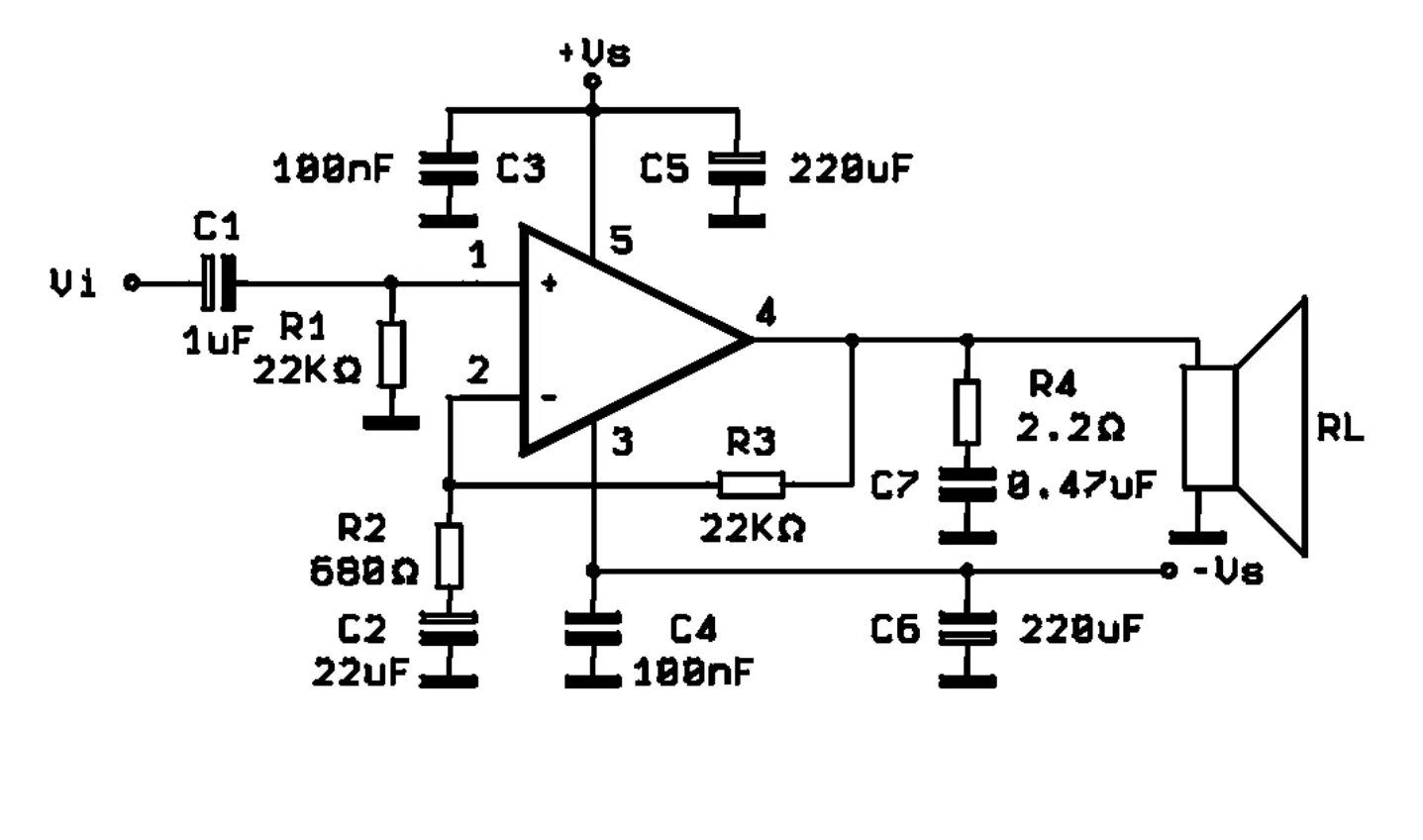
Как подключить унч