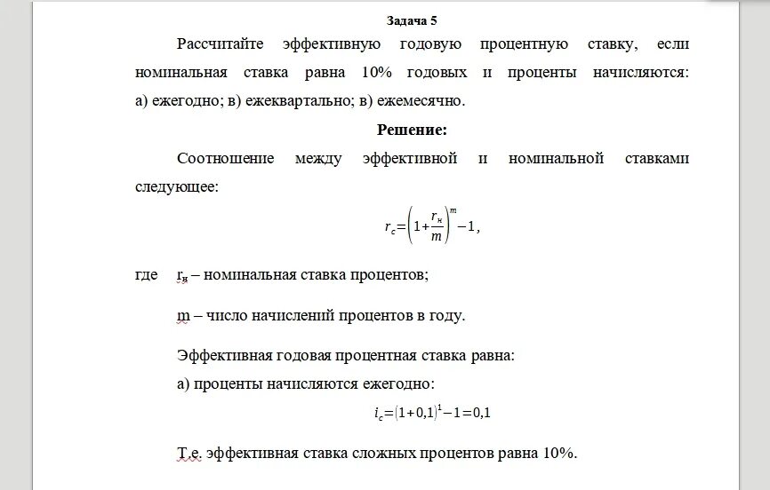
Как посчитать 16 процентов годовых