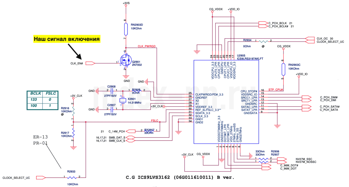
Как проверить питание на плате