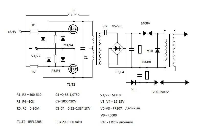
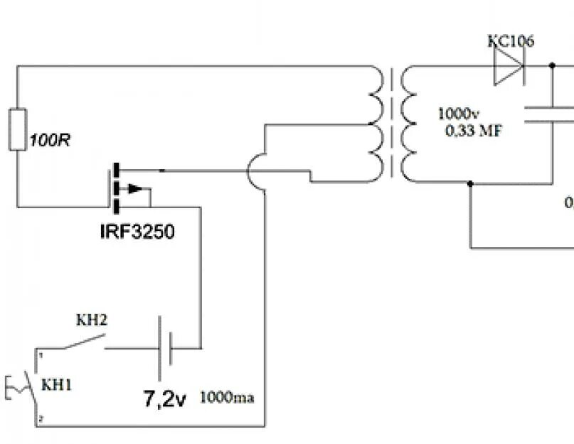
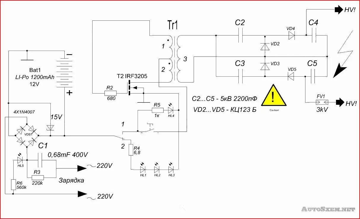
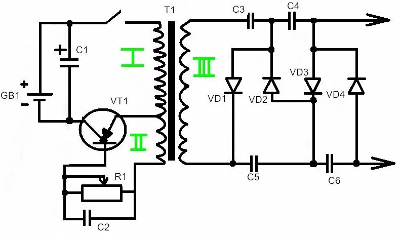
Как работает электрошокер