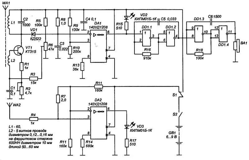
Как работает искатель