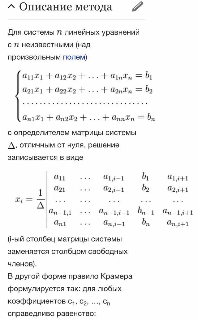
Как решать систему линейных уравнений методом крамера