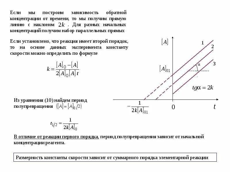
Как строится зависимость