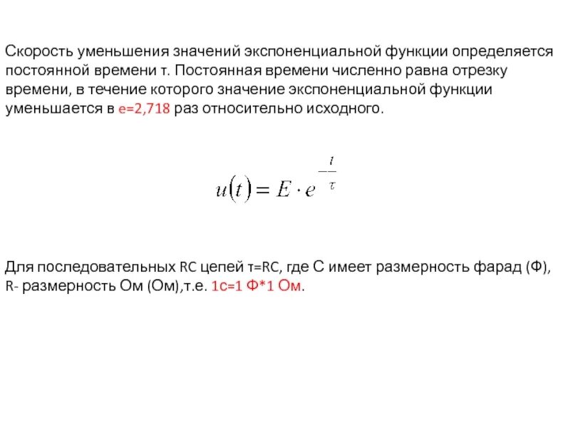
Как уменьшить скорость времени