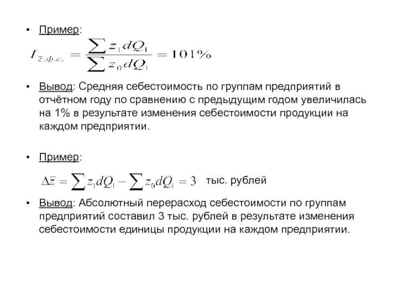
Как вывести среднюю цену