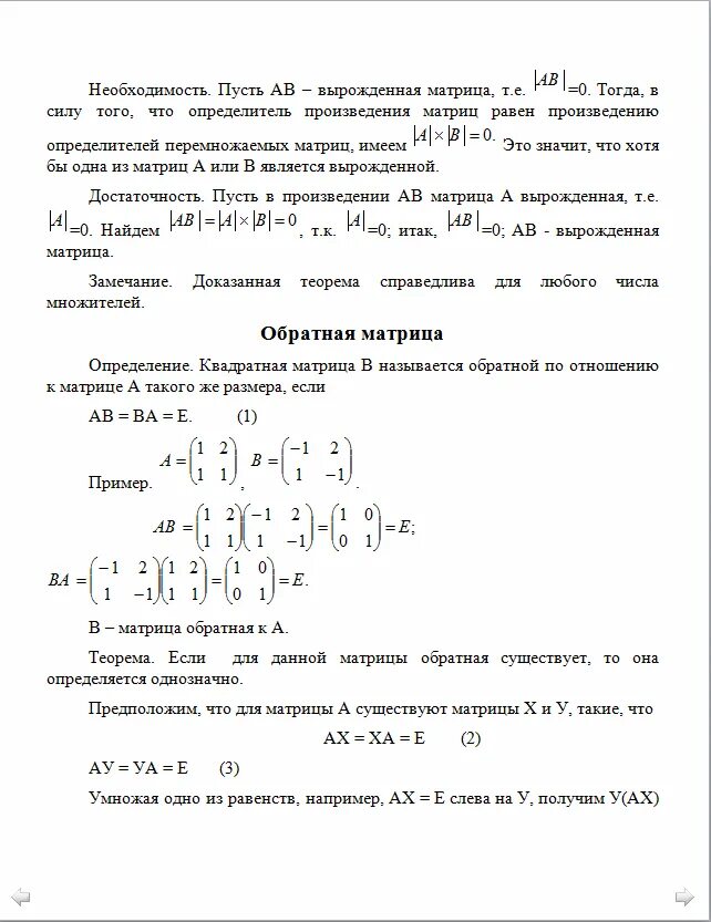
Какая матрица вырождена