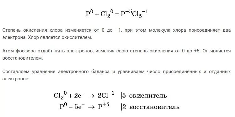
Какая степень у фосфора