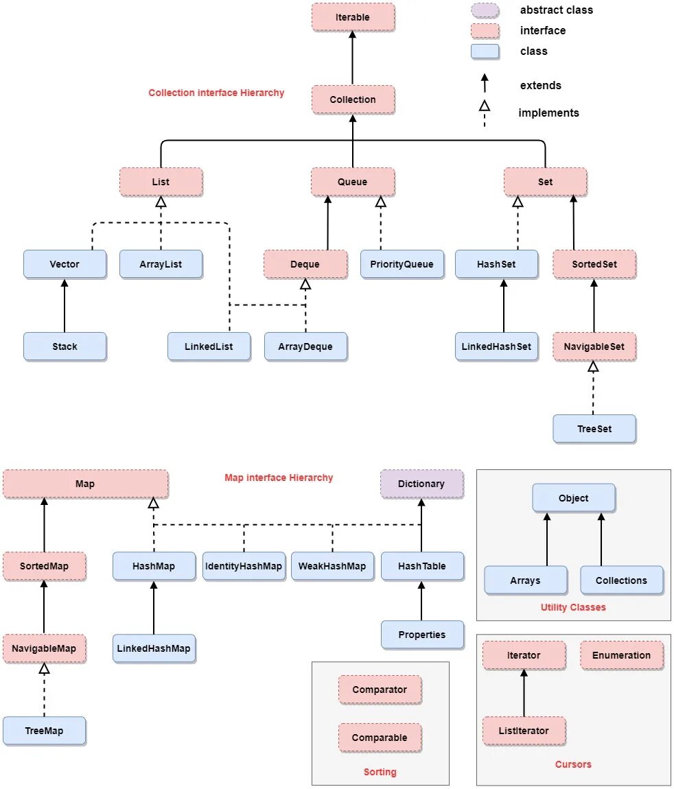
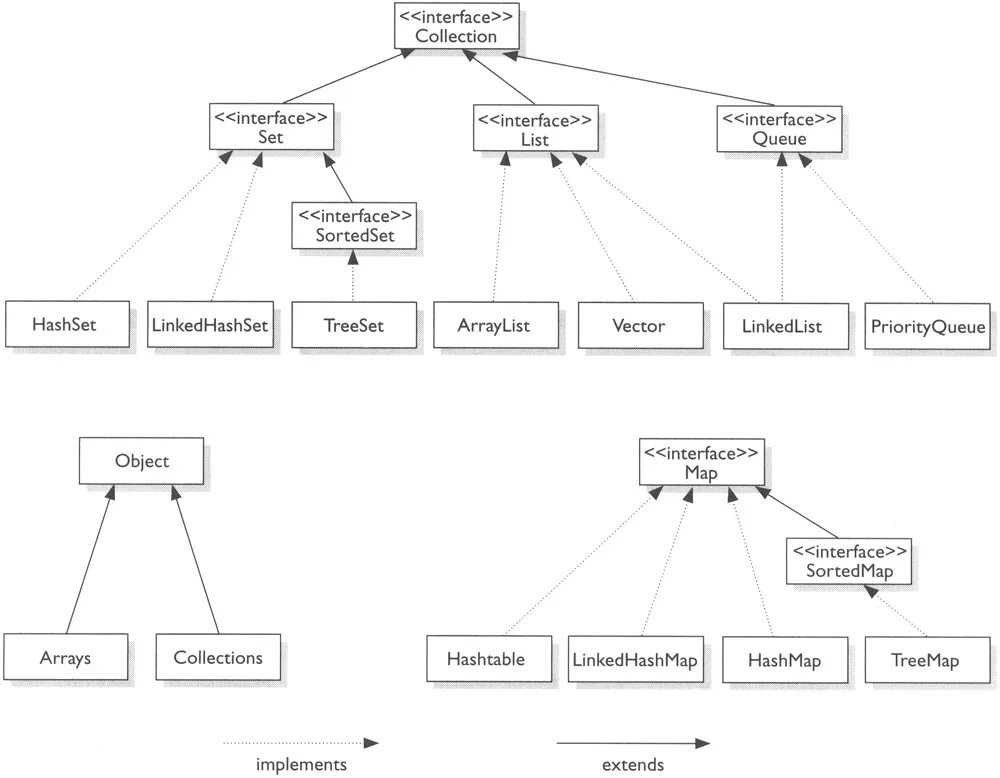
Какие есть типы коллекций