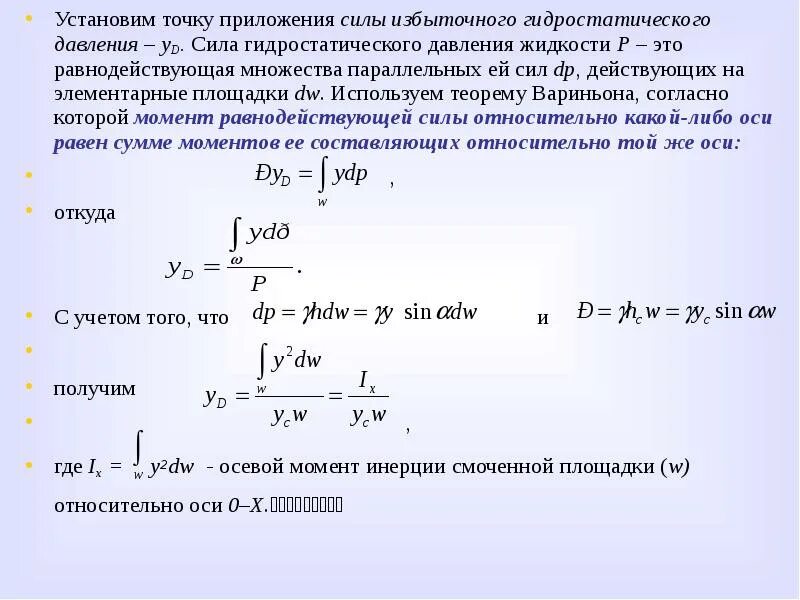
Каким выражением определяется давление