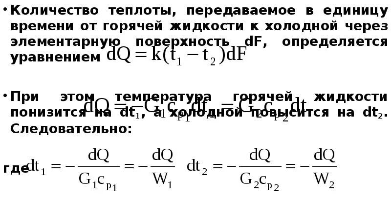
Какое количество теплоты передаст