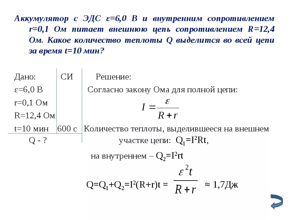
Какое количество теплоты выделится в лампе