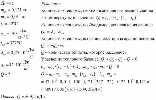
Какое количество теплоты выделяется при превращении