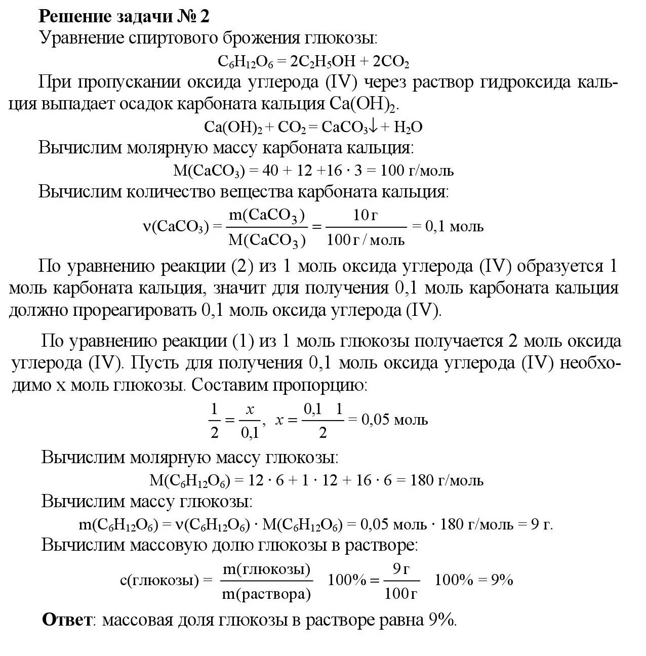
Какое количество вещества оксида углерода