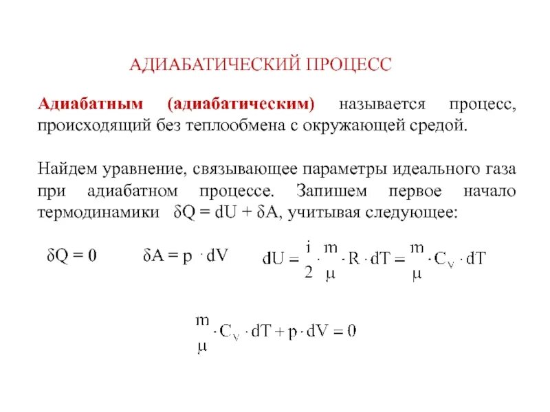
Какой процесс называется адиабатическим