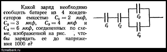
Какой заряд нужно сообщить