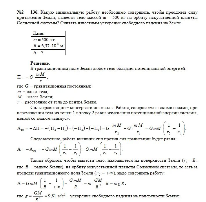
Какую минимальную работу нужно совершить