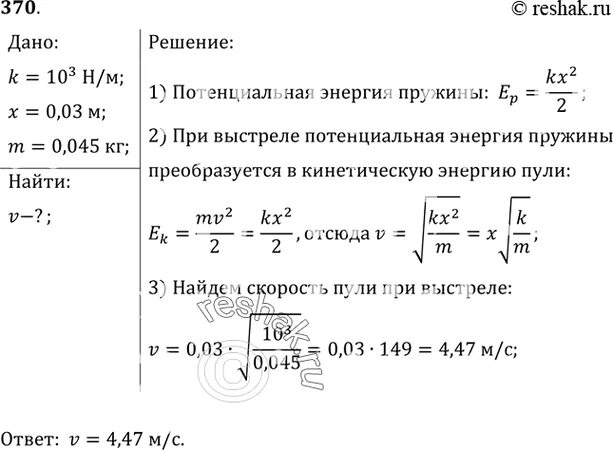
Какую скорость при выстреле приобретает