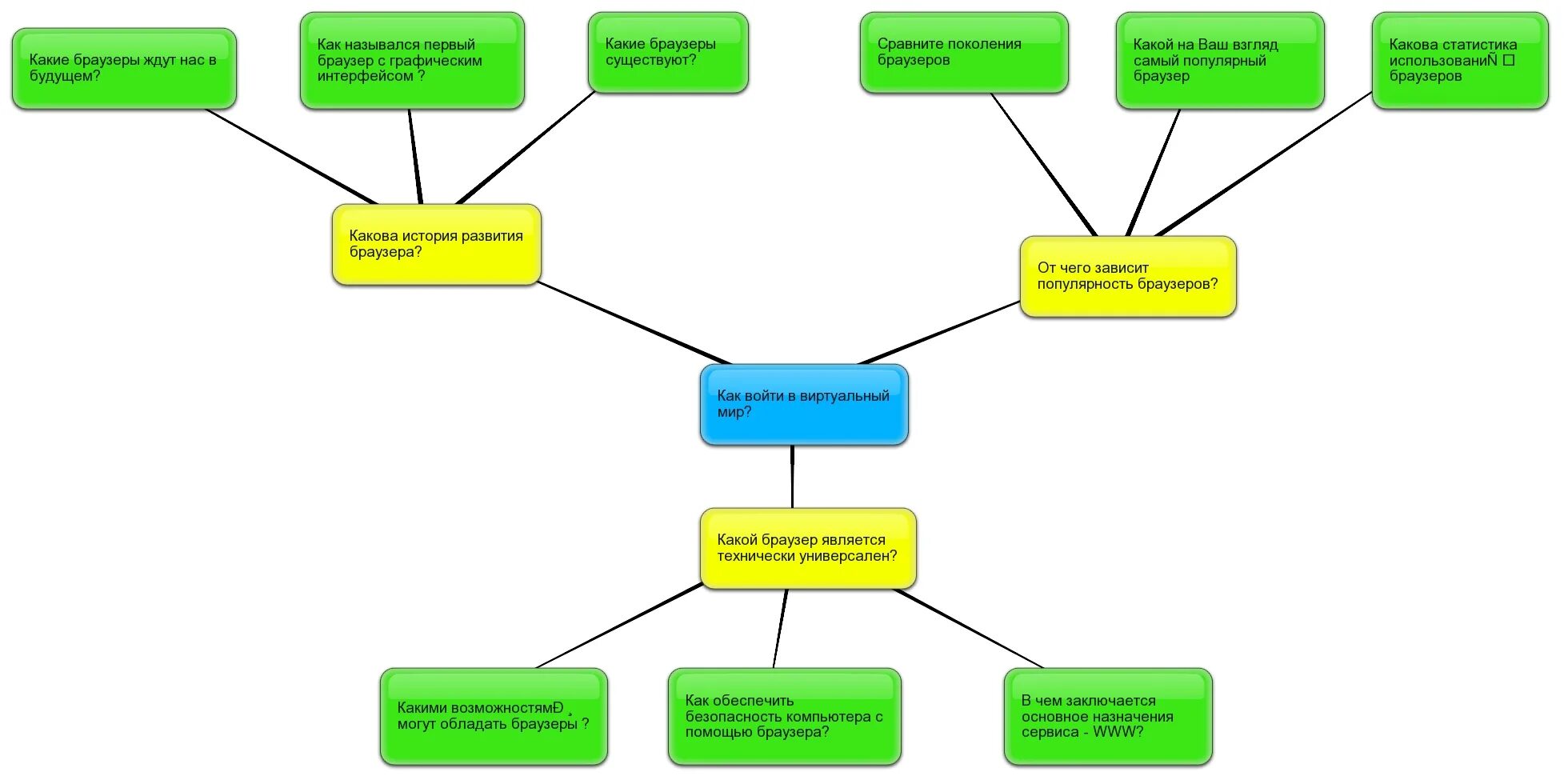
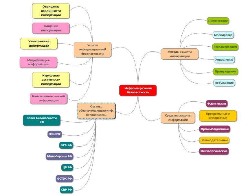
Карта знаний разных