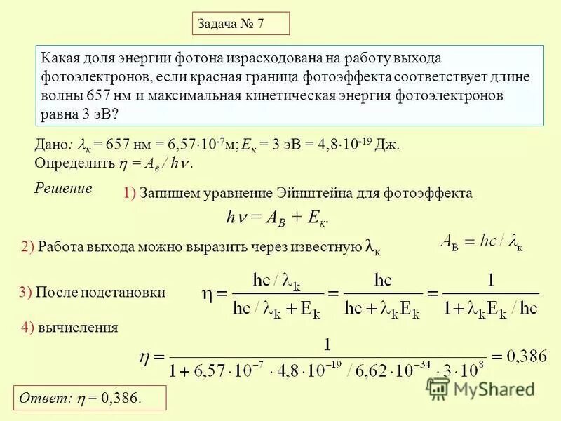
Катод освещается монохроматическим светом