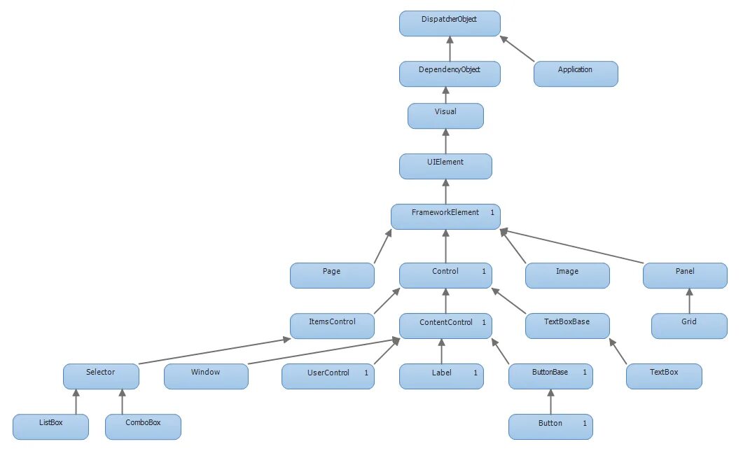
Класс control