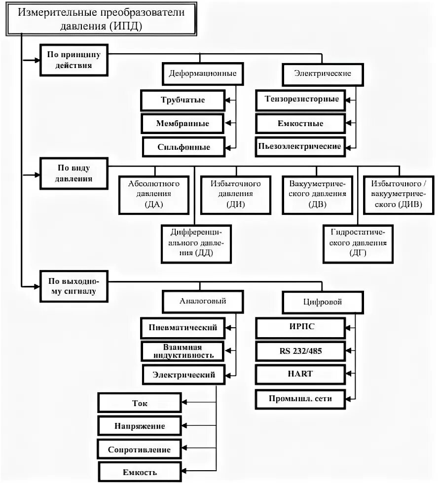
Классификации виды давления