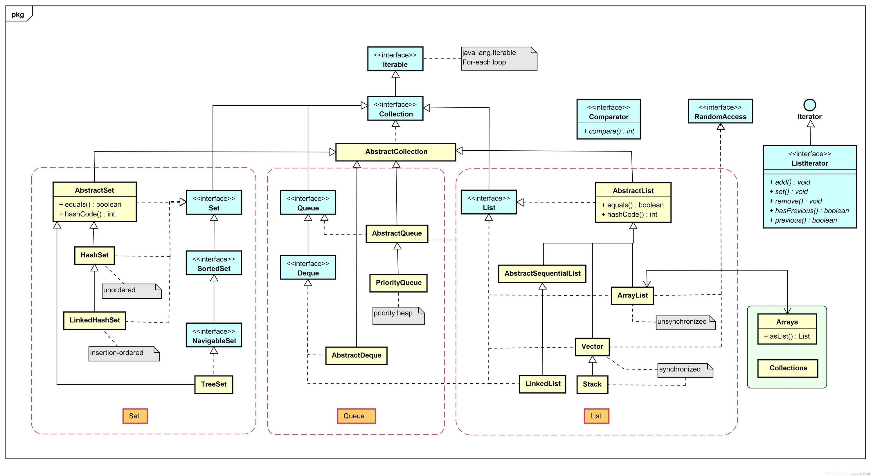
Классы данных java