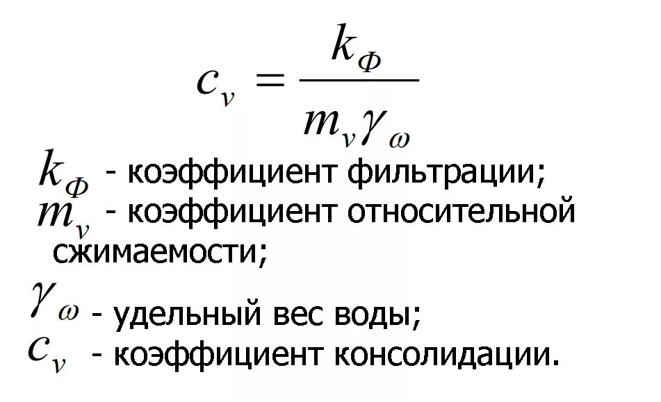
Коэффициент консолидации