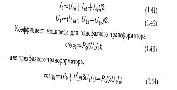
Коэффициент мощности однофазных трансформаторов