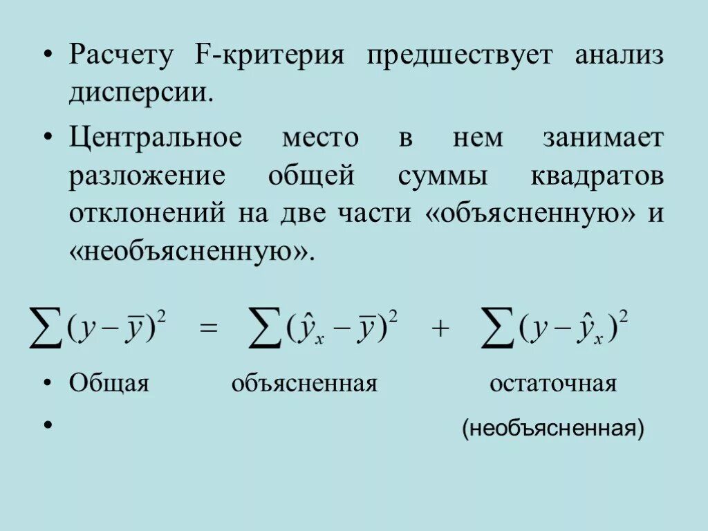
Коэффициент объясненной дисперсии