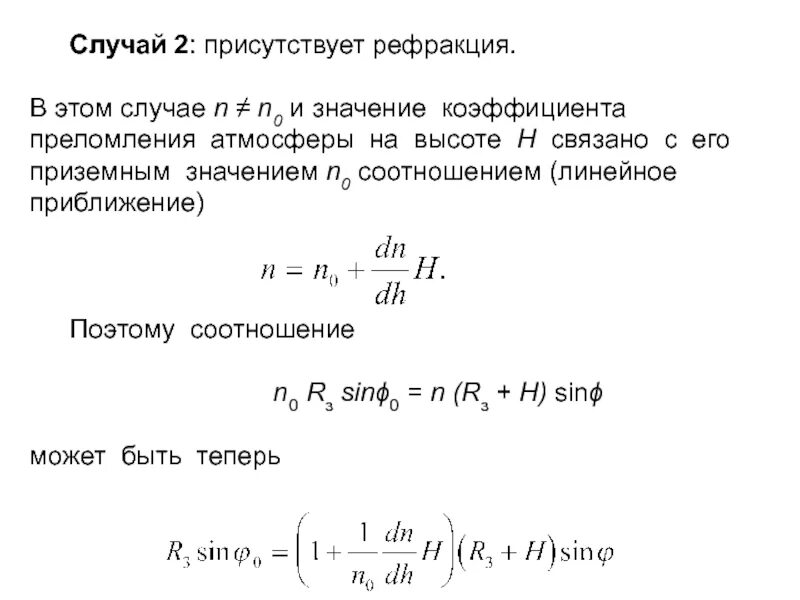
Коэффициент рефракции