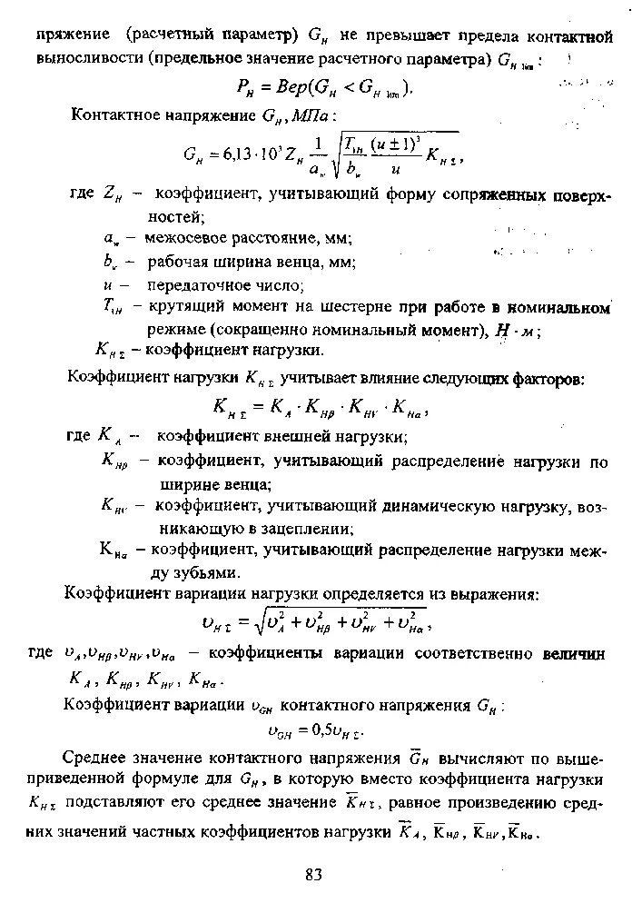
Коэффициент учитывающий способность