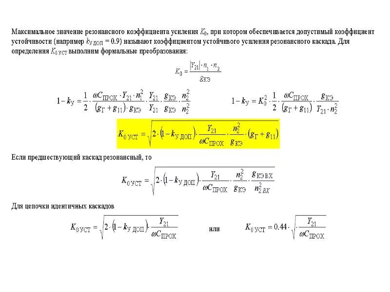
Коэффициент усиления определение