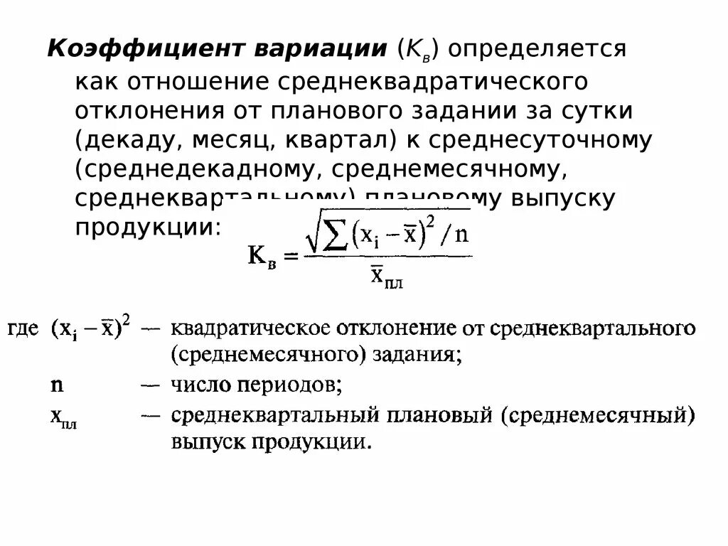
Коэффициент вариации доходов