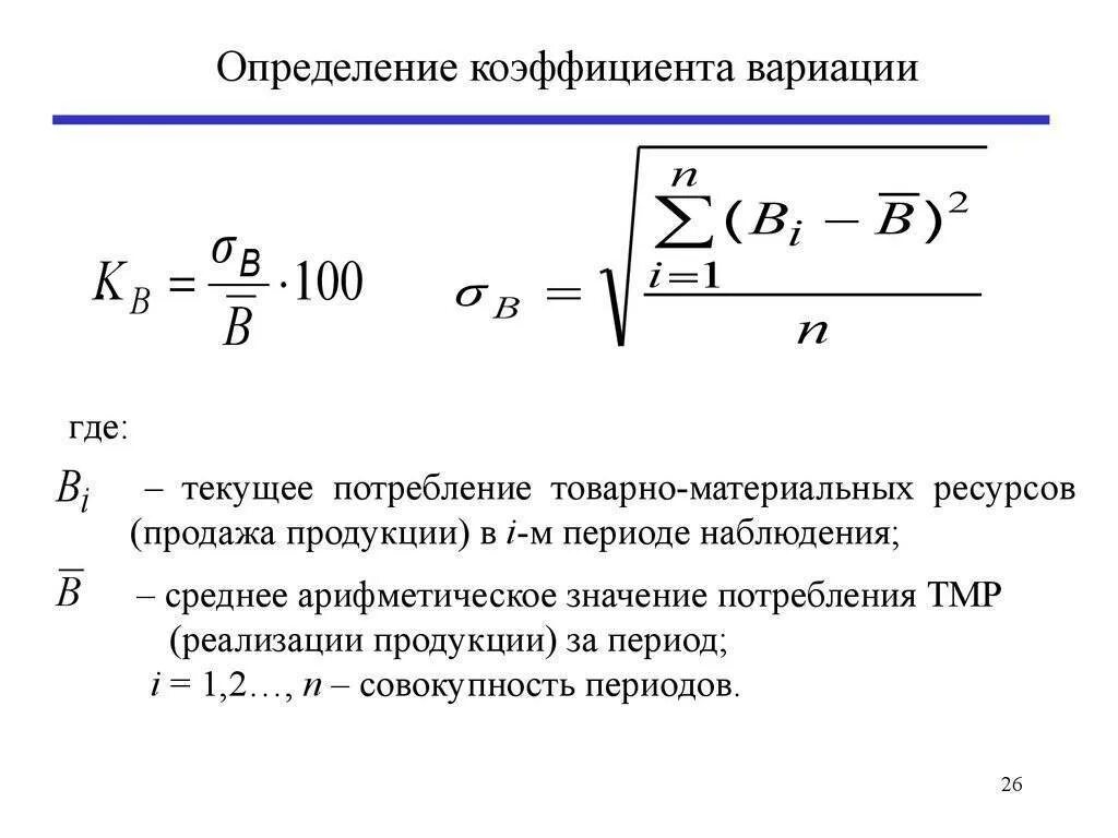
Коэффициент вариации позволяет