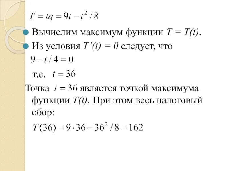
Количество максимумов функции