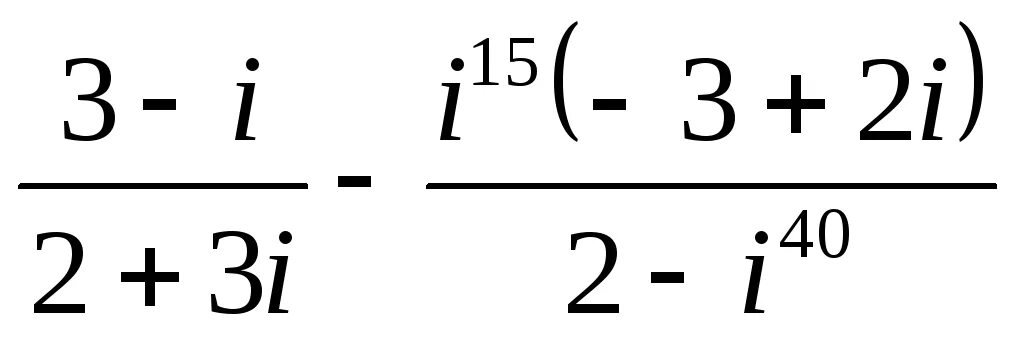
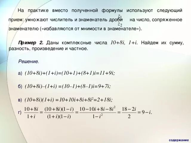
Комплексное число дробь