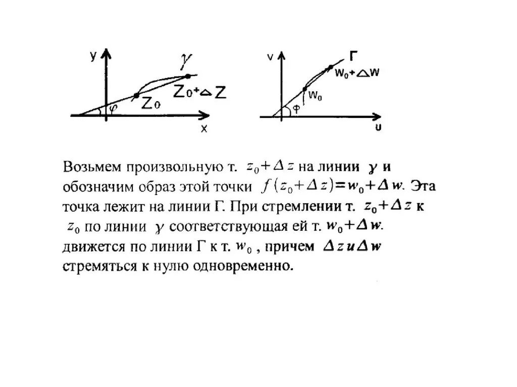
Конформная функция