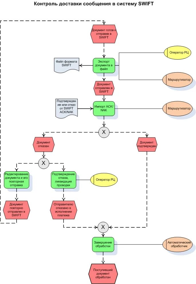
Контролировать доставку