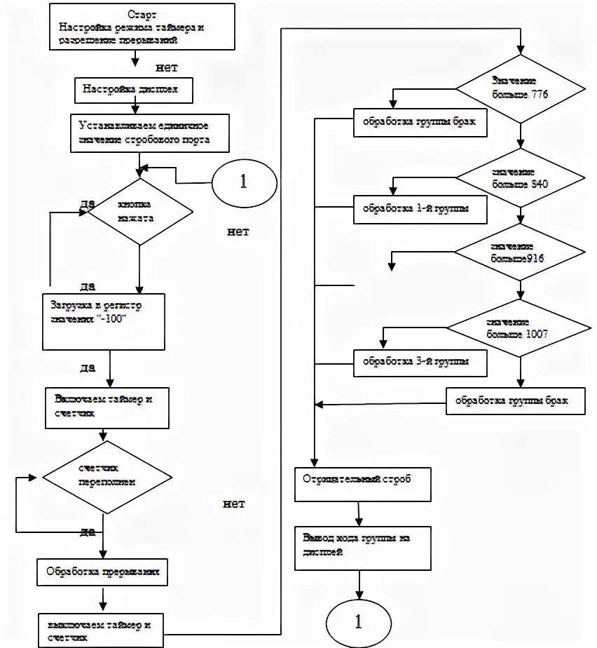
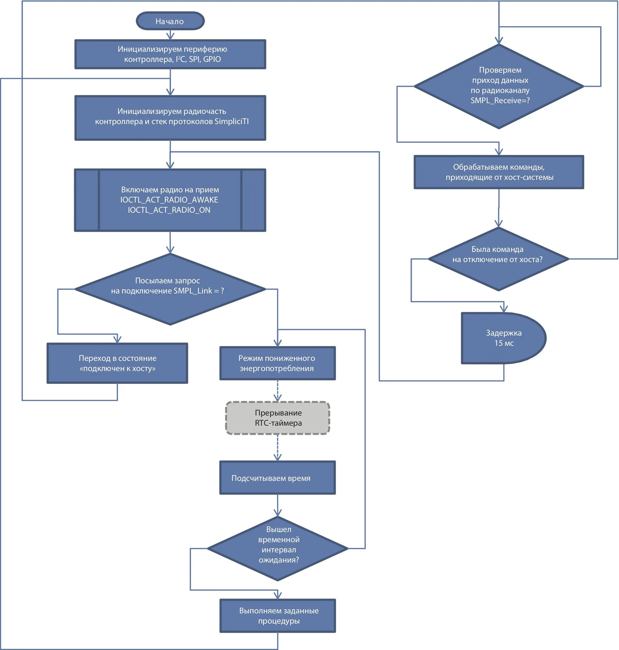
Контроллер алгоритмов