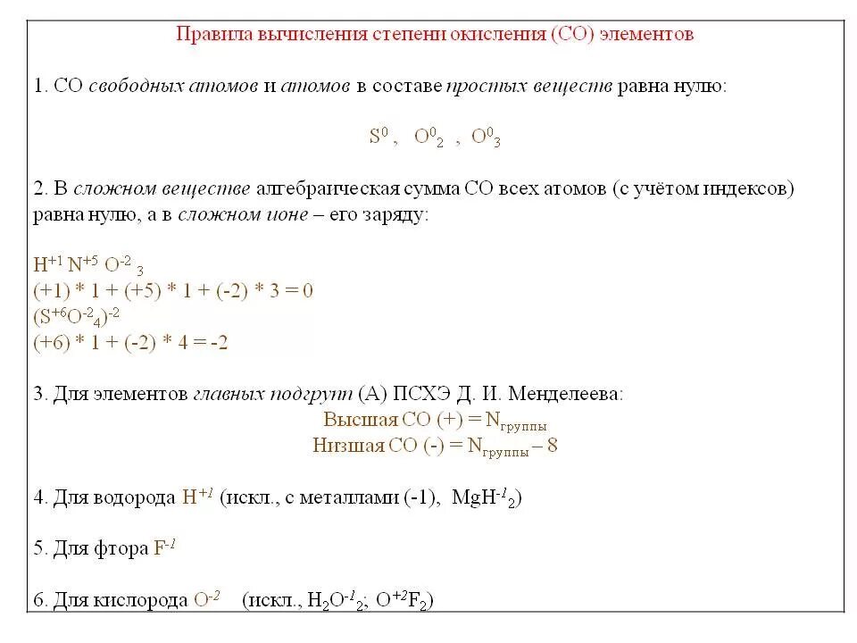
Контрольная работа степени окисления 8 класс