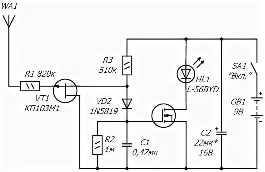
Кп сигнал