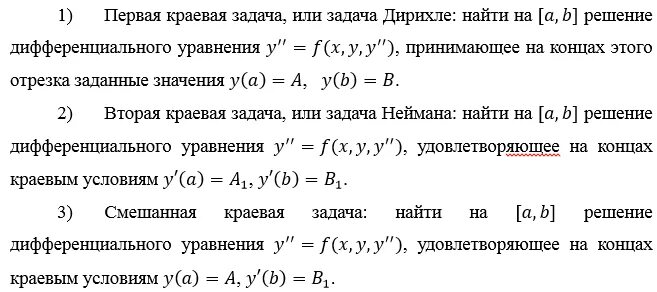
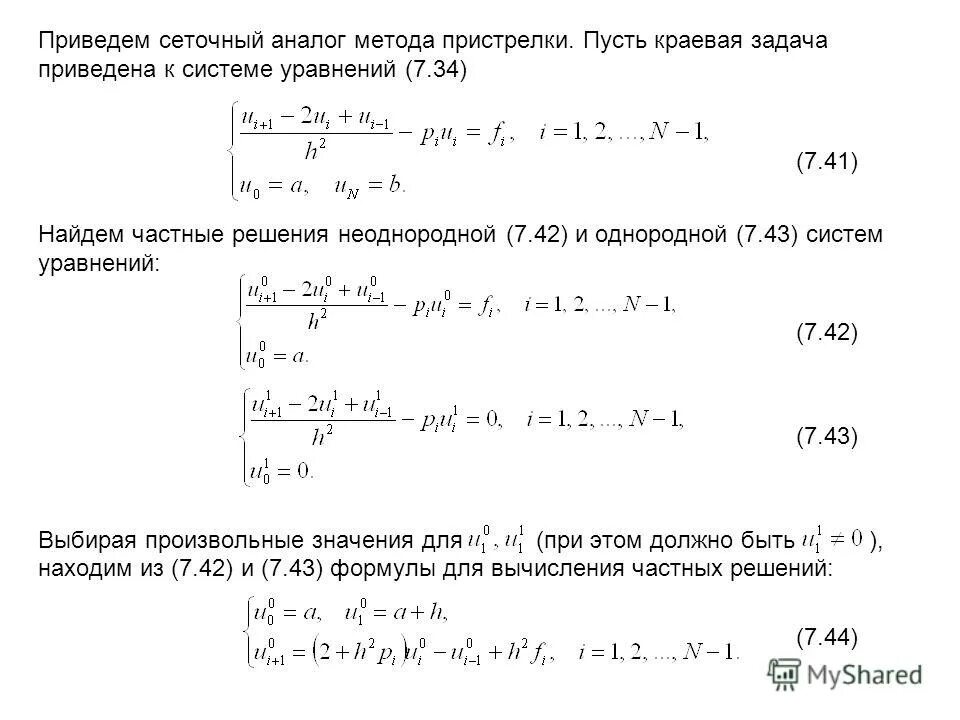
Краевые задачи для дифференциальных уравнений