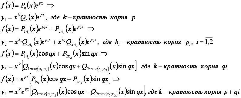
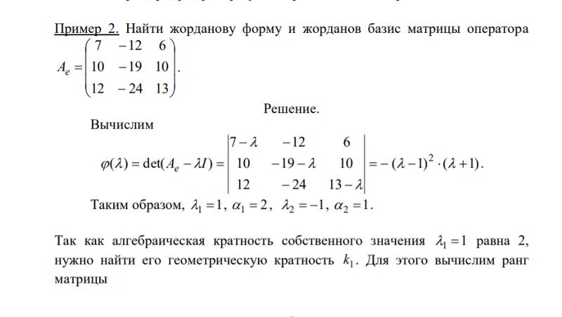
Кратность собственного значения