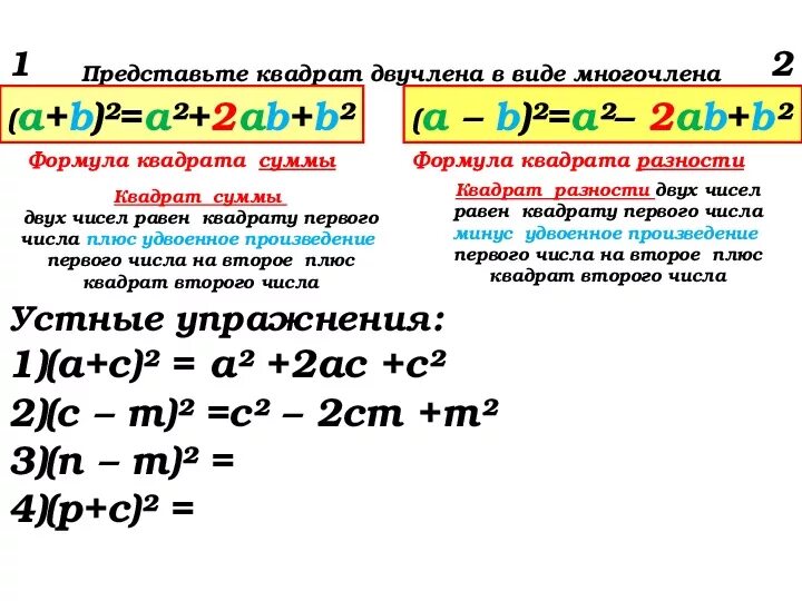
Квадраты противоположных выражений