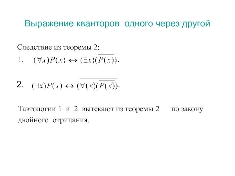
Квантор объединяющий все предметы одного класса это