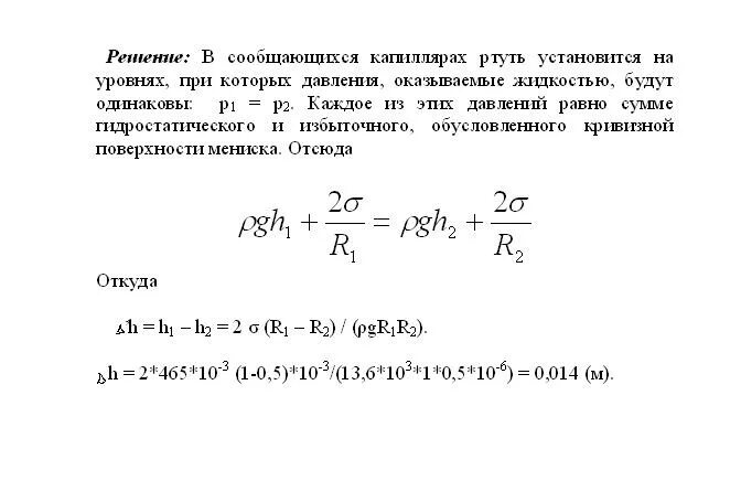
Лабораторная работа изучение капиллярные явления