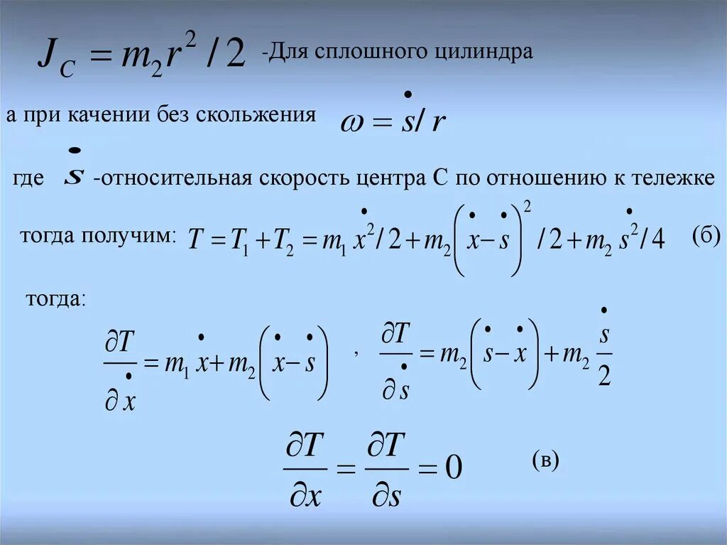
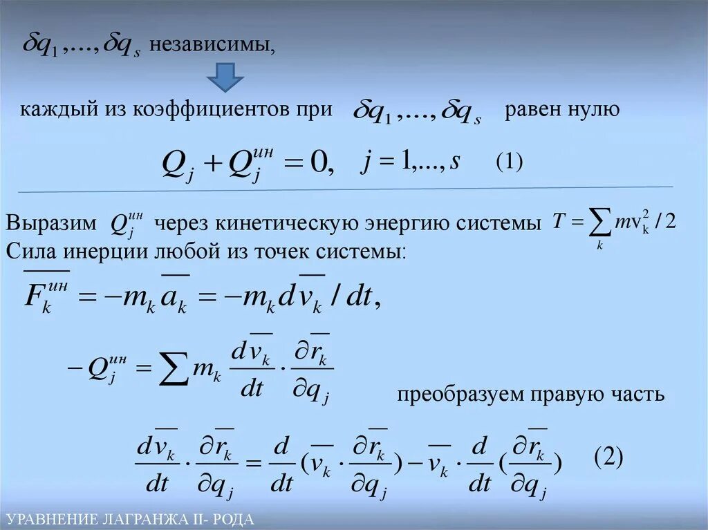
Лагранжа 2 рода